
文|子博设计
来上一波成品图,先睹为快!

○ 项目背景
有图是一款基于微商供销关系的网络产品相册。
作为一款高精准度的以图片搜产品的智能搜索引擎,有图希望我们可以提供一个可以清晰展现他们快捷、高效、精准特色的客户端。
我们根据这一软件的特征设计了这款APP。
○ 设计需求
客户希望这款APP视觉风格上扁平化、交互上符合目标用户的使用逻辑。客户的目标用户主要是微商,所以希望在交互和页面布置上更加倾向于微信的操作方法。
○ 设计师说
我们在前期进行APP时,比较顺利,但是在进行有图网站改版的时候因为客户当初所需求的未能明确传达给我,所以遇到一些问题,于是我们一步步慢慢引导客户明确了自己的需求,然后做出了很多版本的尝试。
另外,由于APP和Web都进行的视觉上功能上的整合改版,所以也帮助客户把官网也进行重新设计,使几者在视觉和功能上趋向统一。
○ 设计过程
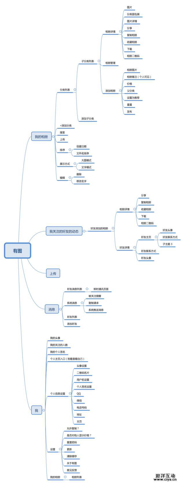
设计师首先设计手机端APP。
客户之前的APP结构不清晰,用户体验差。所以,我们的设计师首先梳理逻辑,制作成线框图,从根本上解决逻辑混乱的问题。



